TokSuite thumbnail

TokSuite: Measuring the Impact of Tokenizer Choice on Language Model Behavior

Gül Sena Altıntaş*, Malikeh Ehghaghi*, Brian Lester, Fengyuan Liu, Wanru Zhao, Marco Ciccone, Colin Raffel

Under Review (ICML 2026)

2025
Benchmarking Interpretability thumbnail

Benchmarking Interpretability in Healthcare Using Pattern Discovery and Disentanglement

Pei-Yuan Zhou, Amane Takeuchi, Fernando Martinez-Lopez, Malikeh Ehghaghi, Andrew K.C. Wong, En-Shiun Annie Lee

Bioengineering (MDPI), 2025

Paper DOI
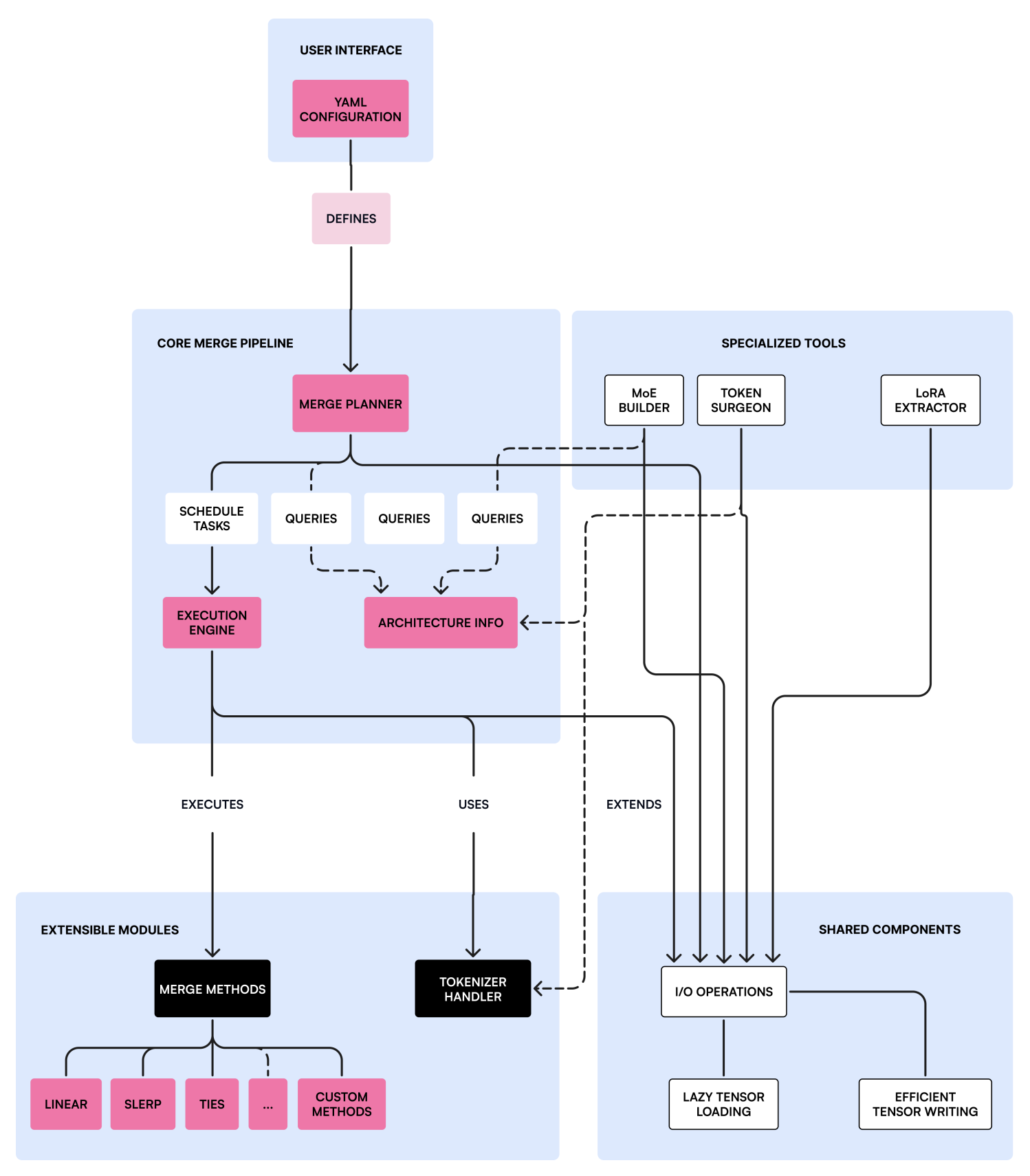
MergeKit thumbnail

Arcee's MergeKit: A Toolkit for Merging Large Language Models

Charles Goddard, Shamane Siriwardhana, Malikeh Ehghaghi, Luke Meyers, Vladimir Karpukhin, Brian Benedict, Mark McQuade, Jacob Solawetz

EMNLP 2024 (Industry Track)

Paper Code BibTeX
2024
DAM thumbnail

Merging in a Bottle: Differentiable Adaptive Merging (DAM) and the Path from Averaging to Automation

Thomas Gauthier-Caron, Shamane Siriwardhana, Elliot Stein, Malikeh Ehghaghi, Charles Goddard, Mark McQuade, Jacob Solawetz, Maxime Labonne

arXiv, 2024

Paper Code BibTeX
Zero-shot Speaker Verification thumbnail

Zero-Shot Multi-Lingual Speaker Verification in Clinical Trials

Ali Akram, Marija Stanojevic, Malikeh Ehghaghi, Jekaterina Novikova

arXiv 2024

Paper BibTeX
PDD thumbnail

Interpretable Disease Prediction from Clinical Text by Leveraging Pattern Disentanglement

Malikeh Ehghaghi, Pei-Yuan Zhou, W.Y. Cheng, S. Rajabi, C.-H. Kuo, En-Shiun Annie Lee

IEEE EMBS International Conference on Biomedical and Health Informatics (BHI), 2023

Paper
2023
Speaker Verification thumbnail

Factors Affecting the Performance of Automated Speaker Verification in Alzheimer's Disease Clinical Trials

Malikeh Ehghaghi, Marija Stanojevic, Ali Akram, Jekaterina Novikova

ClinicalNLP 2023 (ACL Workshop)

Paper BibTeX
DEPAC thumbnail

DEPAC: a Corpus for Depression and Anxiety Detection from Speech

Mashrura Tasnim, Malikeh Ehghaghi, Brian Diep, Jekaterina Novikova

CLPsych 2022 (NAACL Workshop)

Paper Video BibTeX
2022
Clustering thumbnail

Data-driven Approach to Differentiating between Depression and Dementia from Noisy Speech and Language Data

Malikeh Ehghaghi, Frank Rudzicz, Jekaterina Novikova

W-NUT 2022 (EMNLP Workshop)

Paper Video BibTeX
AMAI 2022 thumbnail

Benchmarking Prognostic Longitudinal Machine Learning Models of Alzheimer's Disease Using Speech Features

Malikeh Ehghaghi, Jekaterina Novikova, Arindam Sett, Mohsen Hejrati, Jessica Robin, Edmond Teng, Somaye Hashemifar

Applications of Medical AI (AMAI) 2022 (MICCAI Workshop)

Workshop